O4 ข้อมูลคณะกรรมการตรวจสอบและติดตามการบริหารงานตำรวจ (กต.ตร.) ของสถานีตำรวจ
บทบาท อำนาจหน้าที่คณะกรรมการตรวจสอบและติดตามการบริหารงานตำรวจ (กต.ตร.) ของสถานีตำรวจ
บทบาทภารกิจของ สถานีตำรวจ ถูกกำหนดไว้ตาม พ.ร.บ.ตำรวจแห่งชาติ พ.ศ.2547 มาตรา 18(6) ระเบียบ ก.ต.ช. ว่าด้วยคณะกรรมการตรวจสอบ และติดตามการบริหารงานตำรวจ พ.ศ. 2549 ระเบียบ ก.ต.ช. ว่าด้วยหลักเกณฑ์ และวิธีการส่งเสริมให้ท้องถิ่นและชุมชนมีส่วนร่วมในกิจการตำรวจ พ.ศ. 2549 และระเบียบ ก.ต.ช. ว่าด้วยการรับคำร้องเรียนหรือข้อเสนอแนะของประชาชน พ.ศ. 2549 ซึ่งสามารถจำแนกได้เป็น 3 กลุ่มดังนี้
1.รับแนวทางและนโยบายการพัฒนาและการบริหารงานตำรวจจากคณะกรรมการนโยบายตำรวจแห่งชาติ (ก.ต.ช.) ไปปฏิบัติเพื่อให้เกิดผลตามนโยบาย
2.ให้คำปรึกษาและเสนอแนะการปฏิบัติงานของสถานีตำรวจให้เป็นไปตามนโยบายของคณะกรรมการนโยบายตำรวจแห่งชาติ (ก.ต.ช.)
3.ส่งเสริมให้มีการพัฒนาประสิทธิภาพการปฏิบัติงานของข้าราชการตำรวจและการบริหารงานตำรวจ
4.ตรวจสอบติดตามและประเมินผลการปฏิบัติงานของข้าราชการตำรวจในสถานีตำรวจให้เป็นไปตามนโยบายของคณะกรรมการนโยบายตำรวจแห่งชาติ (ก.ต.ช.)
5.รับคำร้องเรียนของประชาชนเกี่ยวกับการปฏิบัติงานของข้าราชการตำรวจในสถานีตำรวจ และดำเนินการให้เป็นไปตามระเบียบคณะกรรมการนโยบายตำรวจแห่งชาติ(ก.ต.ช.) ว่าด้วยการรับคำร้องเรียนของประชาชนเกี่ยวกับการปฏิบัติหน้าที่ของข้าราชการตำรวจ
6.ให้ข้อมูลข่าวสารและเสนอปัญหาความเดือดร้อนและความต้องการของประชาชนในเขตพื้นที่
7.ให้คำแนะนำและช่วยเหลือสนับสนุนการประชาสัมพันธ์ของสถานีตำรวจ
8.แต่งตั้งคณะอนุกรรมการ คณะทำงาน หรือที่ปรึกษา เพื่อดำเนินการอย่างใดอย่างหนึ่ง ตามที่ กต.ตร.สน./สภ. มอบหมาย
9.รายงานผลการปฏิบัติงานให้คณะกรรมการนโยบายตำรวจแห่งชาติ(ก.ต.ช.)ทราบ ตามคณะกรรมการนโยบายตำรวจแห่งชาติ (ก.ต.ช.) กำหนด
10.อำนาจหน้าที่อื่น ตามที่คณะกรรมการนโยบายตำรวจแห่งชาติ (ก.ต.ช.) มอบหมาย
ประธาน กต.ตร.สภ.ท่ามะกา
กรรมการโดยตำแหน่ง
กรรมการจากการเลือก
กรรมการจากการคัดเลือก
ข้อมูล ณ วันที่ 31 มีนาคม 2567
(เอกสารอ้างอิง)
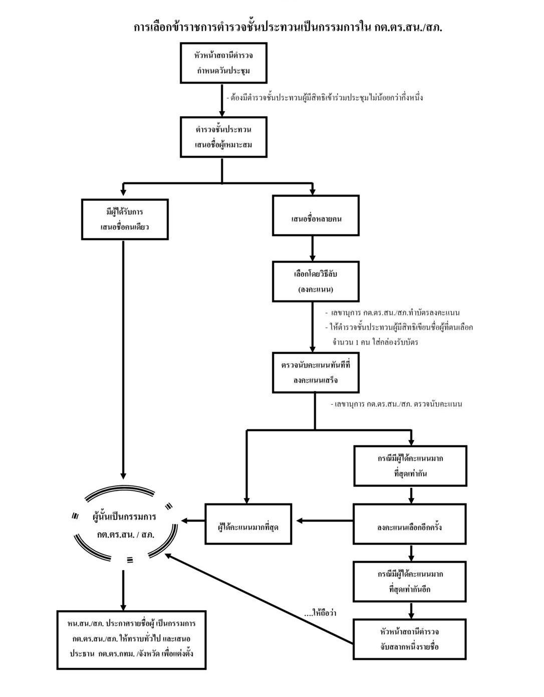
วิธีการสรรหาคณะกรรมการตรวจสอบและติดตามการบริหารงานตำรวจ
สถานีตำรวจภูธร (กต.ตร.สภ.)
คณะกรรมการตรวจสอบและติดตามการบริหารงานตำรวจสถานีตำรวจภูธร (กต.ตร.สภ.)
จำแนกตามกลุ่มและการได้มาของกรรมการ ดังนี้

วิธีการสรรหาคณะกรรมการตรวจสอบและติดตามการบริหารงานตำรวจสถานีตำรวจภูธร(กต.ตร.สภ.) จำแนกตามกลุ่มและการได้มาของกรรมการ ดังนี้
ที่มา: คู่มือการดำเนินการตามระเบียบ ก.ต.ช. ว่าด้วยคณะกรรมการตรวจสอบและติดตามการบริหารงานตำรวจ พ.ศ. 2549




ที่มา: คู่มือการดำเนินการตามระเบียบ ก.ต.ช. ว่าด้วยคณะกรรมการตรวจสอบและติดตามการบริหารงานตำรวจ พ.ศ. 2549
จาก https://www.boardofroyalthaipolice.go.th/th/pages/10256-%E0%B8%84%E0%B8%B9%
ผลการดำเนินงานของ กต.ตร.สภ.ท่ามะกา ประจำปีงบประมาณ 2567
ผลการดำเนินงาน เดือนมีนาคม 2567
ผลการดำเนินงานของ กต.ตร.
สถานีตำรวจภูธรท่ามะกา
ประจำเดือน มีนาคม 2567
ข้อมูล ณ วันที่ 31 มีนาคม 2567
สถานีตำรวจภูธรท่ามะกา จังหวัดกาญจนบุรี
ผลการดำเนินงาน เดือนกุมภาพันธ์ 2567
ผลการดำเนินงานของ กต.ตร.
สถานีตำรวจภูธรท่ามะกา
ประจำเดือน กุมภาพันธ์ 2567
ข้อมูล ณ วันที่ 29 กุมภาพันธ์ 2567
สถานีตำรวจภูธรท่ามะกา จังหวัดกาญจนบุรี
ผลการดำเนินงาน เดือนมกราคม 2567
ผลการดำเนินงานของ กต.ตร.
สถานีตำรวจภูธรท่ามะกา
ประจำเดือน มกราคม 2567
ข้อมูล ณ วันที่ 31 มกราคม 2567
สถานีตำรวจภูธรท่ามะกา จังหวัดกาญจนบุรี
ผลการดำเนินงาน เดือนธันวาคม 2566
ผลการดำเนินงานของ กต.ตร.
สถานีตำรวจภูธรท่ามะกา
ประจำเดือน ธันวาคม 2566
ข้อมูล ณ วันที่ 31 ธันวาคม 2567
สถานีตำรวจภูธรท่ามะกา จังหวัดกาญจนบุรี
ผลการดำเนินงาน เดือนพฤศจิกายน 2566
ผลการดำเนินงานของ กต.ตร.
สถานีตำรวจภูธรท่ามะกา
ประจำเดือน พฤศจิกายน 2566
ข้อมูล ณ วันที่ 30 พฤศจิกายน 2567
เมื่อวันที่ 24 พฤศจิกายน 2566 เวลา 08.30 น.
พ.ต.อ.นัฐพงศ์ เอกเผ่าพันธุ์ ผกก.สภ.ท่ามะกา มอบหมายให้ พ.ต.ท.จิรายุ คชประดิษฐ์ รอง ผกก.(สอบสวน) สภ.ท่ามะกาจิตอาสา904 พ.ต.ท.สุภาพ รัตนพร สว.อก.สภ.ท่ามะกา ร่วมกับ นายสำเริง มาเอี่ยม ผู้ใหญ่บ้านหมู่ที่ 1 ต.พงตึก ซึ่งเป็น กต.ตร.สภ.ท่ามะกา พร้อม ตร. สภ.ท่ามะกา ชุดจิตอาสา ร่วมกับประชาชนจิตอาสา ร่วมกันทำกิจกรรมจิตอาสาพัฒนา เราทำความดีด้วยหัวใจ โดยปรับปรุงภูมิทัศน์ เก็บขยะ และกำจัดวัชพืช เตรียมงานทอดกฐินและงานลอยกระทง ประจำปี 2566 ณ บริเวณวัดปากบาง หมู่ 1 ต.พงตึก อ.ท่ามะกา จว.กาญจนบุรี
สถานีตำรวจภูธรท่ามะกา จังหวัดกาญจนบุรี
ผลการดำเนินงาน เดือนตุลาคม 2566
ผลการดำเนินงานของ กต.ตร.
สถานีตำรวจภูธรท่ามะกา
ประจำเดือน ตุลาคม 2566
ข้อมูล ณ วันที่ 31 ตุลาคม 2566
เมื่อวันที่ 16 ตุลาคม 2566 เวลา 13.30 น. กต.ตร. สภ.ท่ามะกา ได้จัดประชุม ครั้งที่ 1 ประจำปีงบประมาณ 2567 โดยมี จ.ส.ต.สุวิทย์ ถาวรวัฒนพัฒน์ ประธาน กต.ตร.สภ.ท่ามะกา พ.ต.อ.นัฐพงศ์ เอกเผ่าพันธุ์ ผกก.สภ.ท่ามะกา นายอนุชา หอยสังข์ นายอำเภอท่ามะกา คณะ กต.ตร.สภ.ท่ามะกา , ที่ปรึกษา กต.ตร. สภ.ท่ามะกา และข้าราชการตำรวจ สภ.ท่ามะกา ร่วมประชุมวางแผนการปฏิบัตงานประจำปีงบประมาณ 2567 ณ ห้องประชุม ชั้น 3 สถานีตำรวจภูธรท่ามะกา
สถานีตำรวจภูธรท่ามะกา จังหวัดกาญจนบุรี